Vím že nic nevím
Měnič napětí
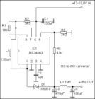
30.05.2009 12:01Občas se stane, že v obvodu potřebujeme vyšší napětí, než obvyklých 13,8V nebo další, záporné napětí apod. Tak jako se mi to stalo v konstrukci transceiveru, kde jsem potřeboval napětí kolem 30V pro varikap, abych jedním varikapem obsáhl celé 80m CW pásmo. Ideální pro tuto úlohu je integrovaný obvod fy. Motorola MC34063. Najdeme ho např. na starých základních počítačových deskách. V obchodech je však běžně k dostání a stojí doslova pár korun. Schéma zapojení měniče napětí pro varikap. Další zapojení viz datasheet. Na místě cívek jsem použil obyčejné tlumivky, což pro pár mikroampér pro tento účel stačí.
—————

